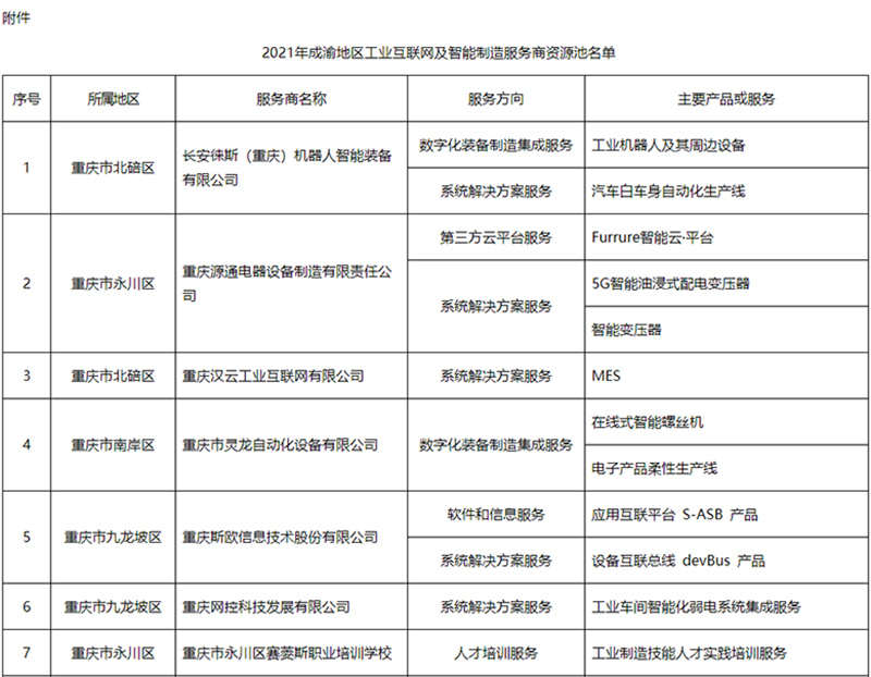
2021年11月22日,重庆市经济和信息化委员会团结四川省经济和信息化厅宣布了2021年成渝地区工业互联网及智能制造服务商资源池名单,必威官方首页官网集团下属子公司四川海云天智物联科技有限公司乐成入选,是宜宾市唯逐一家上榜企业。



早在2002年,必威官方首页官网集团便最先了信息化事情的应用探索,从基于企业管理需求应用最先,到集团软件平台一体化、营业数据集成、历程监控应用、以及生产系统实时运营、实时决议在线化,必威官方首页官网集团信息化历程随着工业生长一直迭代升级。
近年来,在数字化刷新浪潮下,必威官方首页官网集团捉住生长时机,充分验展70余年氯碱化工生产所积累大宗模子、履历和手艺资源优势,与海尔卡奥斯团结打造海内首个氯碱化工工业互联网平台,通过买通讯息壁垒、优化工业链上下游产能妄想,从生产、物流、条码、质量、清静等方面,通过大数据剖析应用,专业化订制形成独吞的清静生产管控平台、生产执行系统(MES)平台系统解决计划、物资收支全程联网集成管理系统解决计划等,为整个工业链上下游企业孝顺行业知识和履历,赋能工业绿色低碳高质量生长。
未来,必威官方首页官网集团还将增强上下游资源方共创共赢,为行业提供更多可复制、可推广的智能制造计划,助力川渝化工行业数字化转型升级,为中国从制造大国迈向制造强国孝顺力量。